一、单位简介
中车株洲电力机车研究所有限公司(简称“中车株洲所”)始创于1959年,前身是铁道部株洲电力机车研究所,现为中国中车股份有限公司一级全资子公司。
中车株洲所下属十三大主体,拥有两家上市公司、十一个国家级科研创新平台、三个企业博士后科研工作站、五个海外技术研发中心、十一家境外分(子)公司。公司拥有超7000名研发人员,1名中国工程院院士、240余名博士。
历经60余年改革发展,中车株洲所坚持创新驱动发展,服务国家战略,深耕交通和能源领域,积淀了“器件、材料、算法”三大内核技术,打造了轨道交通、新材料、新能源、电力电子器件、汽车电驱、海工装备、工业电气、智轨快运系统等八大产业板块,是我国装备制造高端化、智能化、绿色化发展的重要力量,朝着打造“科技引领、行业一流、高端、高效、高质量”的国际化产业集团目标不懈努力。
二、宣讲会时间地点
时间:3月20日19:00
地点:节能楼206
三、招聘信息
1.学历要求
统招2024届毕业生博士研究生、硕士研究生、本科生。
2.岗位类别
研发类、工艺类、营销类、供应链类、管理类
3.工作地点
株洲、长沙、北京、上海、无锡、西安、重庆、宁波、海外
4.企业福利
话补餐补、寒暑补贴、定制化服装、免费单身公寓、超长假期、健身房、文娱俱乐部、健康体检
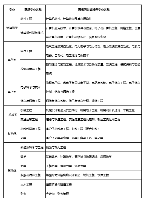
5.专业需求

6、应聘基本流程
第一步:网申/微信投递简历
PC端请登录://crrczzs.zhiye.com/
手机端请扫描二维码:

第二步:笔试(线上测评)
第三步:一面(现场/视频面试)
第四步:二面(现场/视频面试)
第五步:录用
伊莉讨论区
“碳”职未来就业工作室
2024年3月19日
